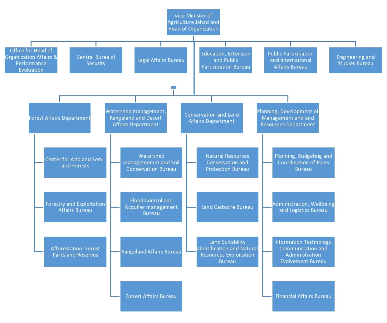
chartAt the NRWO Headquarters, three other offices work under the supervision of Vice Minister and Head of Organization, namely: High Council for Forest, Rangeland and Watershed management and Supreme Leaders representation office and Natural Resources Conservation Guard Office.

NRWO enjoys a very extensive network consisting of 33 provincial Directorates of Natural Resources and Watershed management. Under each Directorated, NRWO has disctrict offices for Natural Resources and Watershed management at each city.